№1002 ГДЗ Рымкевич 10-11 класс (Физика)
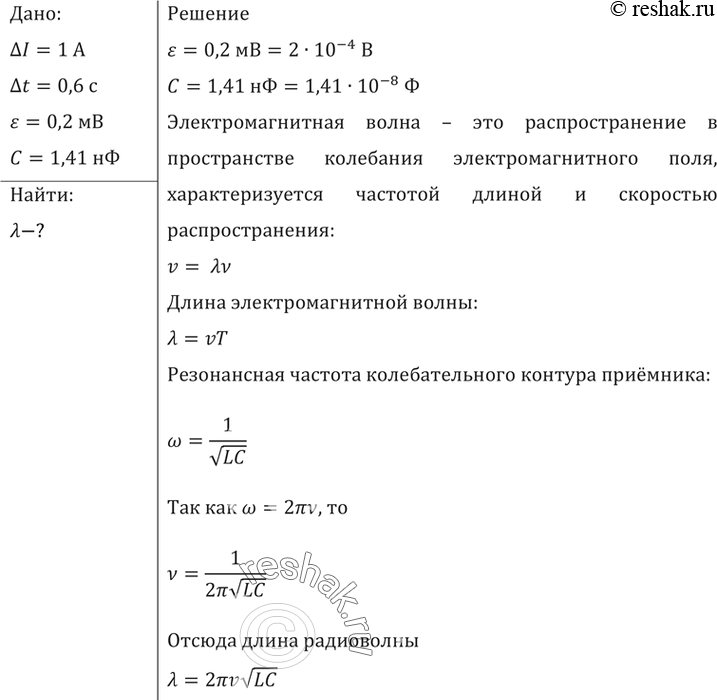
Решение #1
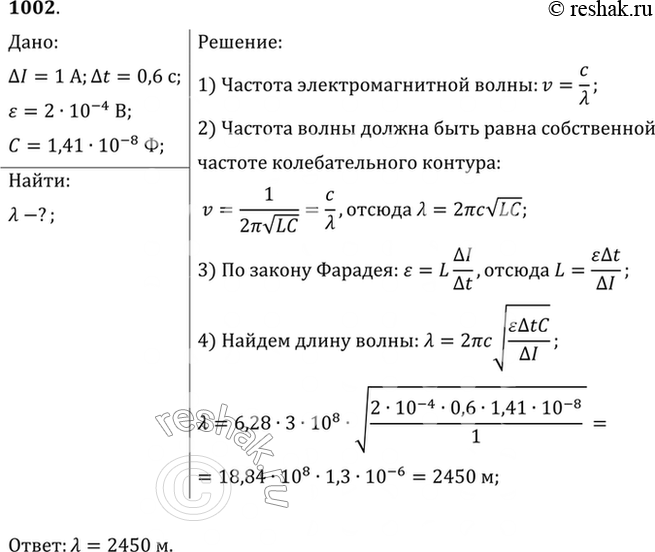
Решение #2

Рассмотрим вариант решения задания из учебника Рымкевич 10-11 класс, Дрофа:
При изменении силы тока в катушке индуктивности на I=1А за время t=0,6 с в ней индуцируется ЭДС, равная E=0,2мВ. Какую длину будет иметь радиоволна, излучаемая генератором, колебательный контур которого состоит из этой катушки и конденсатора емкостью С= 4,1нФ?
*размещая тексты в комментариях ниже, вы автоматически соглашаетесь с пользовательским соглашением