№1003 ГДЗ Рымкевич 10-11 класс (Физика)
Решение #1
Решение #2

Рассмотрим вариант решения задания из учебника Рымкевич 10-11 класс, Дрофа:
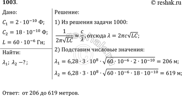
В каком диапазоне длин волн работает приемник, если емкость конденсатора в его колебательном контуре можно плавно изменять от 200 до 1800 пФ, а индуктивность катушки постоянна и равна 60 мкГн?
*размещая тексты в комментариях ниже, вы автоматически соглашаетесь с пользовательским соглашением