№1010 ГДЗ Рымкевич 10-11 класс (Физика)
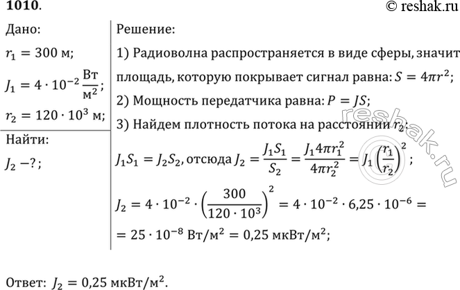
Решение #1
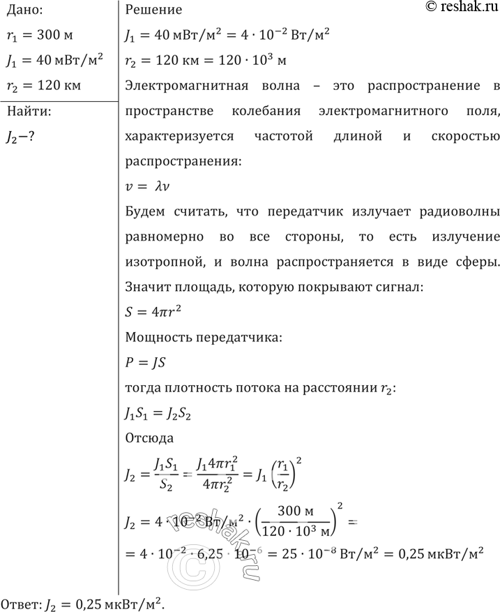
Решение #2

Рассмотрим вариант решения задания из учебника Рымкевич 10-11 класс, Дрофа:
На расстоянии 300 м от Останкинской телевизионной башни плотность потока излучения максимальна и равна 40 мВт/м2. Какова плотность потока излучения на расстоянии уверенного приема, равном 120 км?
*размещая тексты в комментариях ниже, вы автоматически соглашаетесь с пользовательским соглашением