№1015 ГДЗ Рымкевич 10-11 класс (Физика)
Решение #1
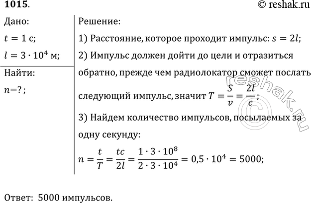
Решение #2

Рассмотрим вариант решения задания из учебника Рымкевич 10-11 класс, Дрофа:
Каким может быть максимальное число импульсов, посылаемых радиолокатором за 1 с, при разведывании цели, находящейся на расстоянии 30 км от него?
*размещая тексты в комментариях ниже, вы автоматически соглашаетесь с пользовательским соглашением