№1016 ГДЗ Рымкевич 10-11 класс (Физика)
Решение #1
Решение #2

Рассмотрим вариант решения задания из учебника Рымкевич 10-11 класс, Дрофа:
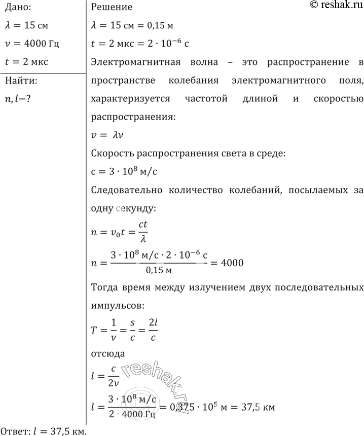
Радиолокатор работает на волне 15 см и дает 4000 импульсов в 1 с. Длительность каждого импульса 2 мкс. Сколько колебаний содержится в каждом импульсе и какова глубина разведки локатора?
*размещая тексты в комментариях ниже, вы автоматически соглашаетесь с пользовательским соглашением