№104 ГДЗ Рымкевич 10-11 класс (Физика)
Решение #1
Решение #2
Решение #3

Рассмотрим вариант решения задания из учебника Рымкевич 10-11 класс, Дрофа:
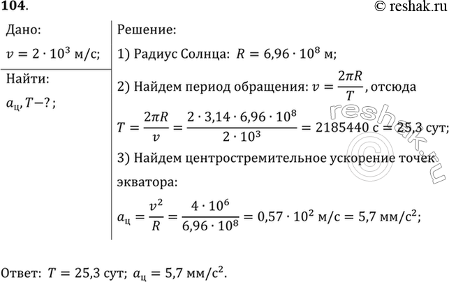
Скорость точек экватора Солнца при его вращении вокруг своей оси равна 2 км/с. Найти период обращения Солнца вокруг своей оси и центростремительное ускорение точек экватора.
*размещая тексты в комментариях ниже, вы автоматически соглашаетесь с пользовательским соглашением