№1048 ГДЗ Рымкевич 10-11 класс (Физика)
Решение #1
Решение #2

Рассмотрим вариант решения задания из учебника Рымкевич 10-11 класс, Дрофа:
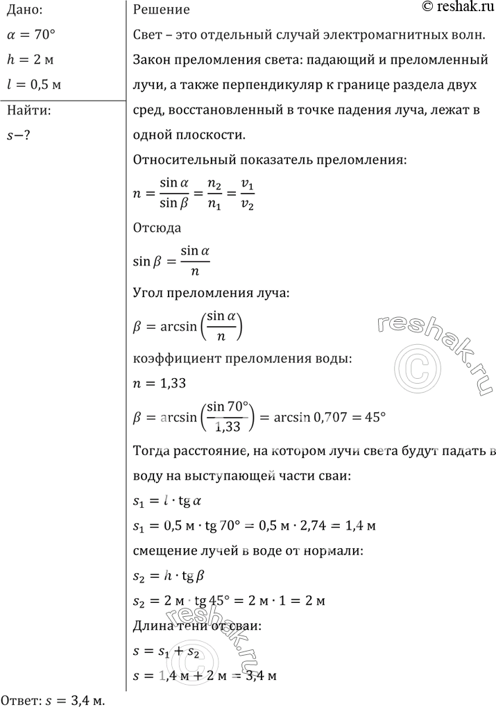
В дно водоема глубиной 2 м вбита свая, на 0,5 м выступающая из воды. Найти длину тени от сваи на дне водоема при угле падения лучей 70°.
*размещая тексты в комментариях ниже, вы автоматически соглашаетесь с пользовательским соглашением