№106 ГДЗ Рымкевич 10-11 класс (Физика)
Решение #1
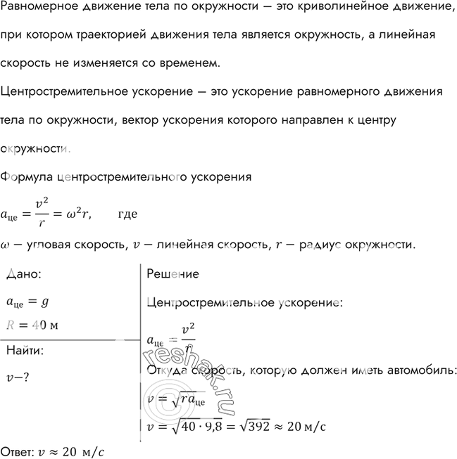
Решение #2
Решение #3

Рассмотрим вариант решения задания из учебника Рымкевич 10-11 класс, Дрофа:
С какой скоростью автомобиль должен проходить середину выпуклого моста радиусом 40 м, чтобы центростремительное ускорение было равно ускорению свободного падения?
*размещая тексты в комментариях ниже, вы автоматически соглашаетесь с пользовательским соглашением