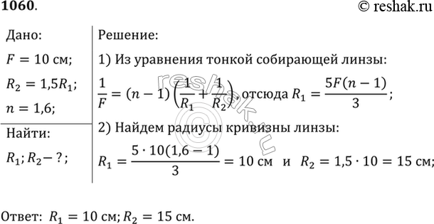
№1060 ГДЗ Рымкевич 10-11 класс (Физика)
Решение #1
Решение #2

Рассмотрим вариант решения задания из учебника Рымкевич 10-11 класс, Дрофа:
Из стекла требуется изготовить двояковыпуклую линзу с фокусным расстоянием 10 см. Каковы должны быть радиусы кривизны поверхностей линзы, если известно, что один из них в 1,5 раза больше другого?
*размещая тексты в комментариях ниже, вы автоматически соглашаетесь с пользовательским соглашением