№1061 ГДЗ Рымкевич 10-11 класс (Физика)
Решение #1
Решение #2

Рассмотрим вариант решения задания из учебника Рымкевич 10-11 класс, Дрофа:
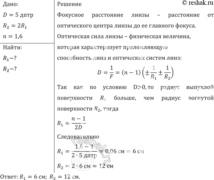
Каковы радиусы кривизны поверхностей выпукло-вогнутой собирающей линзы с оптической силой 5 дптр, если один из них больше другого в 2 раза?
*размещая тексты в комментариях ниже, вы автоматически соглашаетесь с пользовательским соглашением