№1070 ГДЗ Рымкевич 10-11 класс (Физика)
Решение #1
Решение #2

Рассмотрим вариант решения задания из учебника Рымкевич 10-11 класс, Дрофа:
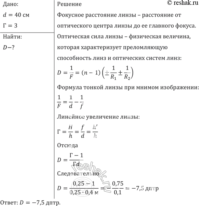
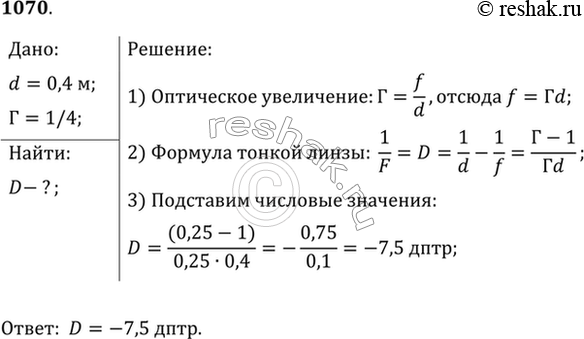
Определить оптическую силу рассеивающей линзы, если известно, что предмет, помещенный перед ней на расстоянии 40 см, дает мнимое изображение, уменьшенное в 4 раза.
*размещая тексты в комментариях ниже, вы автоматически соглашаетесь с пользовательским соглашением