№1079 ГДЗ Рымкевич 10-11 класс (Физика)
Решение #1
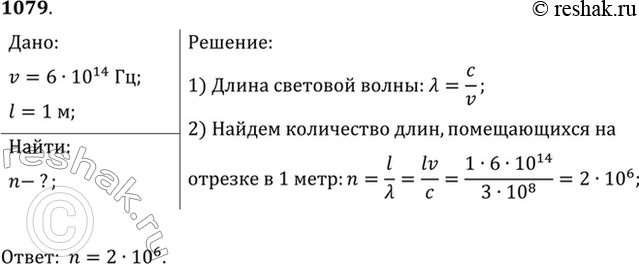
Решение #2

Рассмотрим вариант решения задания из учебника Рымкевич 10-11 класс, Дрофа:
Сколько длин волн монохроматического излучения с частотой 600 ТГц укладывается на отрезке 1 м?
*размещая тексты в комментариях ниже, вы автоматически соглашаетесь с пользовательским соглашением