№1087 ГДЗ Рымкевич 10-11 класс (Физика)
Решение #1
Решение #2

Рассмотрим вариант решения задания из учебника Рымкевич 10-11 класс, Дрофа:
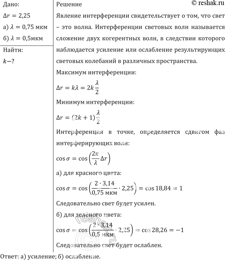
Две когерентные световые волны приходят в некоторую точку пространства с разностью хода 2,25 мкм. Каков результат интерференции в этой точке, если свет: а) красный (А=750 нм); б) зеленый (А=500 нм)?
*размещая тексты в комментариях ниже, вы автоматически соглашаетесь с пользовательским соглашением