№1090 ГДЗ Рымкевич 10-11 класс (Физика)
Решение #1
Решение #2

Рассмотрим вариант решения задания из учебника Рымкевич 10-11 класс, Дрофа:
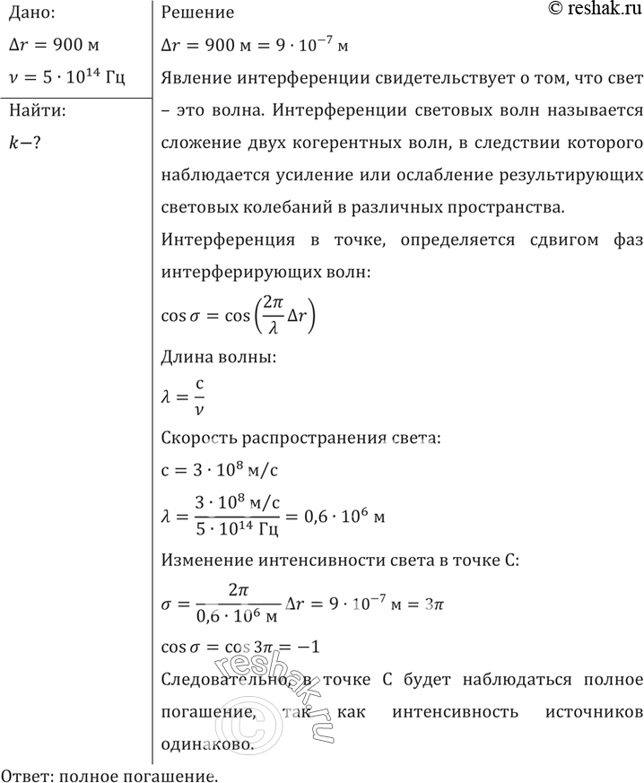
Расстояние S2C (рис. 121) больше расстояния S1C на 900 нм. Что будет в точке С, если источники имеют одинаковую интенсивность и излучают свет с частотой 5 • 1014 Гц?
*размещая тексты в комментариях ниже, вы автоматически соглашаетесь с пользовательским соглашением