№1120 ГДЗ Рымкевич 10-11 класс (Физика)
Решение #1
Решение #2
Решение #3

Рассмотрим вариант решения задания из учебника Рымкевич 10-11 класс, Дрофа:
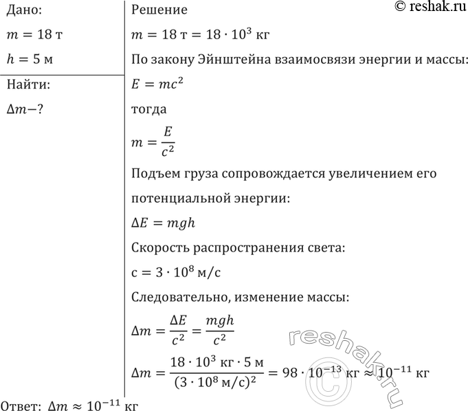
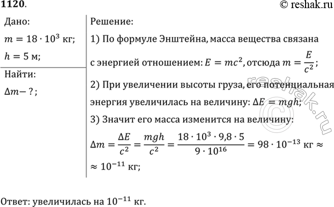
Груз массой 18 т подъемный кран поднял на высоту 5 м. На сколько изменилась масса груза?
*размещая тексты в комментариях ниже, вы автоматически соглашаетесь с пользовательским соглашением