№1121 ГДЗ Рымкевич 10-11 класс (Физика)
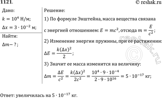
Решение #1
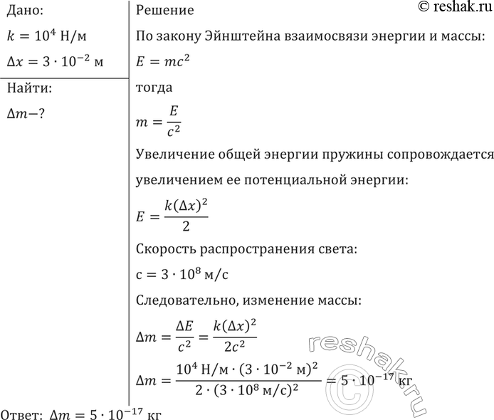
Решение #2

Рассмотрим вариант решения задания из учебника Рымкевич 10-11 класс, Дрофа:
На сколько увеличится масса пружины жесткостью 10 кН/м при ее растяжении на 3 см?
*размещая тексты в комментариях ниже, вы автоматически соглашаетесь с пользовательским соглашением