№1168 ГДЗ Рымкевич 10-11 класс (Физика)
Решение #1
Решение #2
Решение #3

Рассмотрим вариант решения задания из учебника Рымкевич 10-11 класс, Дрофа:
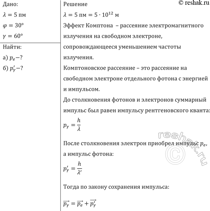
Угол рассеяния рентгеновских лучей с длиной волны 5 пм равен 30°, а электроны отдачи движутся под углом 60° к направлению падающих лучей. Найти: а) импульс электронов отдачи; б) импульс фотонов рассеянных лучей.
*размещая тексты в комментариях ниже, вы автоматически соглашаетесь с пользовательским соглашением