№1179 ГДЗ Рымкевич 10-11 класс (Физика)
Решение #1
Решение #2
Решение #3

Рассмотрим вариант решения задания из учебника Рымкевич 10-11 класс, Дрофа:
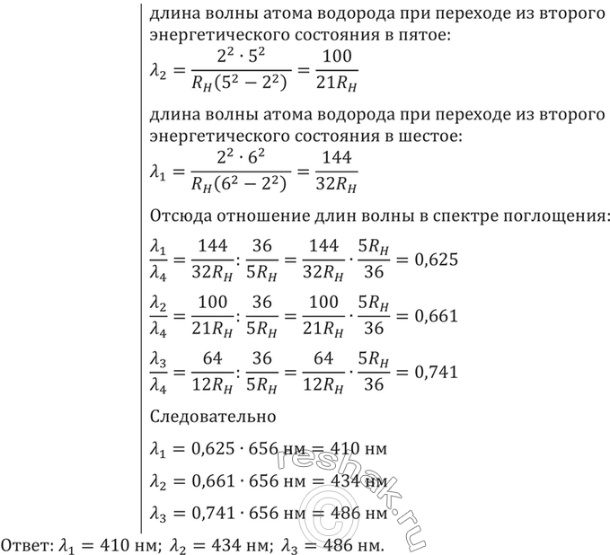
В 1814 г. И. Фраунгофер обнаружил четыре линии поглощения водорода в видимой части спектра Солнца. Наибольшая длина волны в спектре поглощения была 656 нм. Найти длины волн в спектре поглощения, соответствующие остальным линиям.
*размещая тексты в комментариях ниже, вы автоматически соглашаетесь с пользовательским соглашением