№1180 ГДЗ Рымкевич 10-11 класс (Физика)
Решение #1
Решение #2

Рассмотрим вариант решения задания из учебника Рымкевич 10-11 класс, Дрофа:
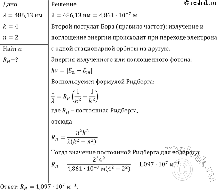
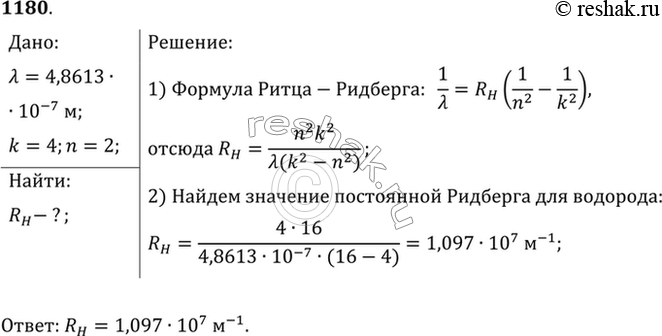
Формула Ритца—Ридберга обычно приводится в виде: 1/A=Rн(1/n2 - 1/k2). Коэффициент Rн носит название постоянной Ридберга для водорода. Найти значение Rн (с точностью до четырех цифр), если известно, что при переходе атома водорода из четвертого энергетического состояния во второе излучается фотон, соответствующий зеленой линии в спектре водорода с длиной волны 486,13 нм. Полученным результатом следует пользоваться при решении последующих задач.
*размещая тексты в комментариях ниже, вы автоматически соглашаетесь с пользовательским соглашением