№1200 ГДЗ Рымкевич 10-11 класс (Физика)
Решение #1
Решение #2
Решение #3

Рассмотрим вариант решения задания из учебника Рымкевич 10-11 класс, Дрофа:
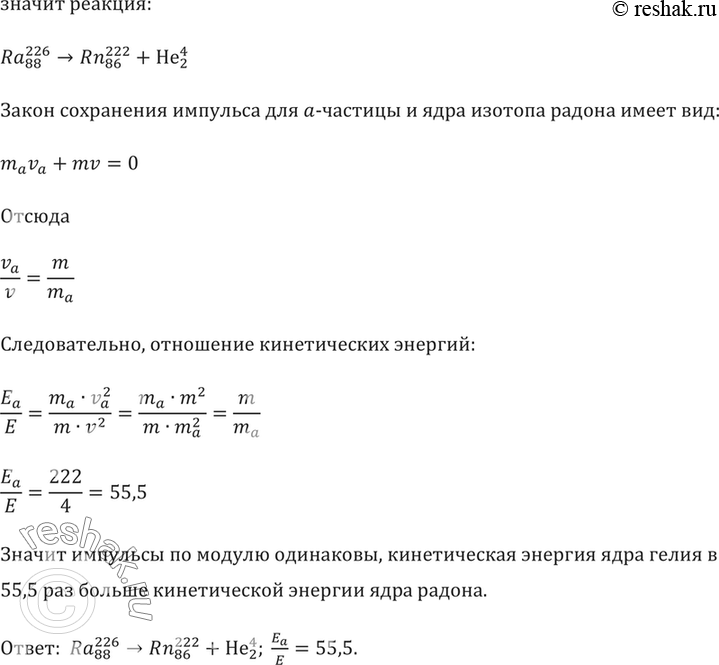
Написать реакцию а-распада радия 226Ra. Сравнить импульсы и кинетические энергии образовавшихся ядер, считая, что до распада ядро радия покоилось.
*размещая тексты в комментариях ниже, вы автоматически соглашаетесь с пользовательским соглашением