№1202 ГДЗ Рымкевич 10-11 класс (Физика)
Решение #1
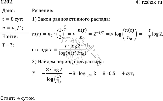
Решение #2
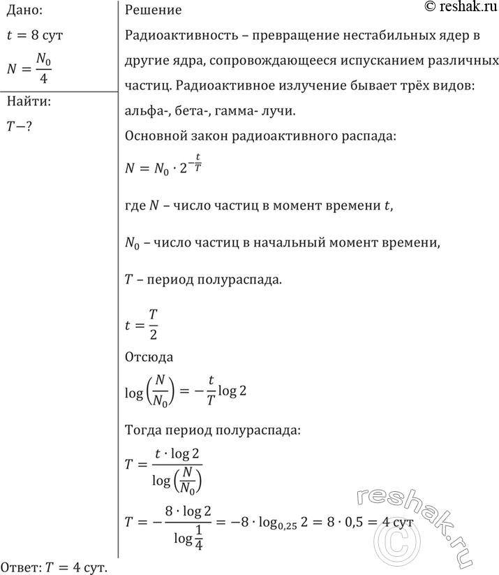
Решение #3

Рассмотрим вариант решения задания из учебника Рымкевич 10-11 класс, Дрофа:
Активность радиоактивного элемента уменьшилась в 4 раза за 8 суток. Найти период полураспада
*размещая тексты в комментариях ниже, вы автоматически соглашаетесь с пользовательским соглашением