№1211 ГДЗ Рымкевич 10-11 класс (Физика)
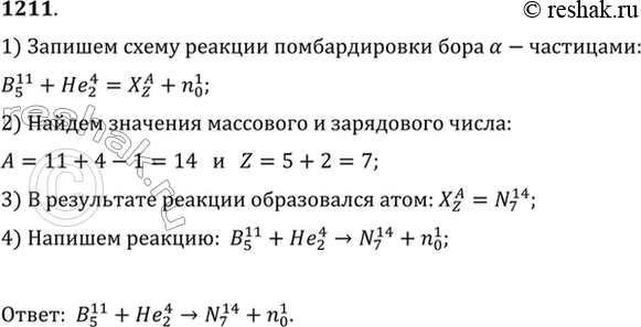
Решение #1
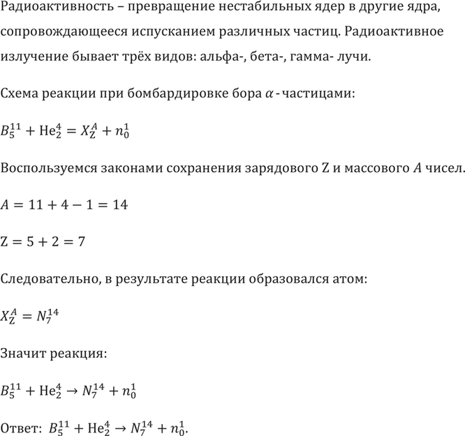
Решение #2

Рассмотрим вариант решения задания из учебника Рымкевич 10-11 класс, Дрофа:
Написать ядерную реакцию, происходящую при бомбардировке бора а-частицами и сопровождающуюся выбиванием нейтронов.
*размещая тексты в комментариях ниже, вы автоматически соглашаетесь с пользовательским соглашением