№1212 ГДЗ Рымкевич 10-11 класс (Физика)
Решение #1
Решение #2

Рассмотрим вариант решения задания из учебника Рымкевич 10-11 класс, Дрофа:
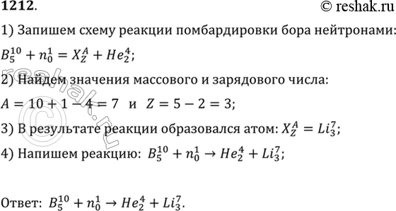
При бомбардировке изотопа бора 10В нейтронами из образовавшегося ядра выбрасывается а-частица. Написать реакцию.
*размещая тексты в комментариях ниже, вы автоматически соглашаетесь с пользовательским соглашением