№1217 ГДЗ Рымкевич 10-11 класс (Физика)
Решение #1
Решение #2

Рассмотрим вариант решения задания из учебника Рымкевич 10-11 класс, Дрофа:
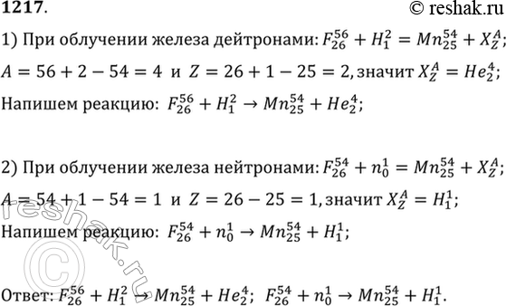
Радиоактивный марганец 54Мп получают двумя путями. Первый путь состоит в облучении изотопа железа 56Fe дейтронами, второй — в облучении изотопа железа 54Fe нейтронами. Написать ядерные реакции.
*размещая тексты в комментариях ниже, вы автоматически соглашаетесь с пользовательским соглашением