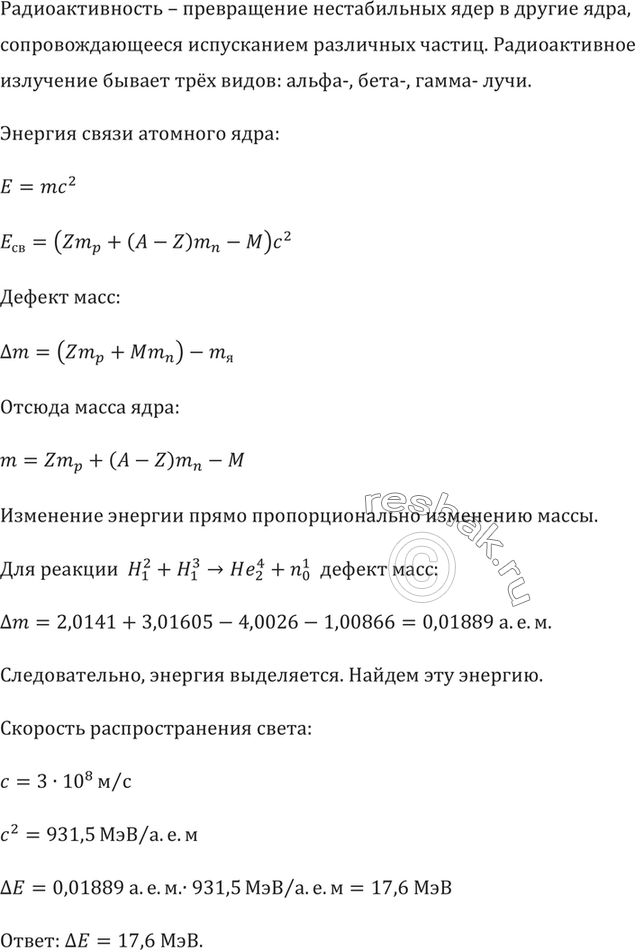
№1230 ГДЗ Рымкевич 10-11 класс (Физика) Решение #1 Решение #2 Рассмотрим вариант решения задания из учебника Рымкевич 10-11 класс, Дрофа: п»ї *Цитирирование задания со ссылкой на учебник производится исключительно в учебных целях для лучшего понимания разбора решения задания. 10-11 rimkevich10-11 1230 « Предыдущее Следующее » *размещая тексты в комментариях ниже, вы автоматически соглашаетесь с пользовательским соглашением Популярные решебники 10-11 класс Все решебники Власенков 10-11 класс (Новый) Власенков, Рыбченская Колмогоров 10-11 класс Колмогоров, Абрамов Погорелов 10-11 класс Погорелов Enjoy English Биболетова, Бабушис Мединский Мединский, Торкунов Рабочая тетрадь Босова, Босова, Аквилянов