№1238 ГДЗ Рымкевич 10-11 класс (Физика)
Решение #1
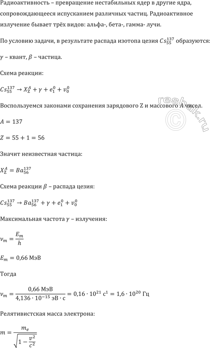
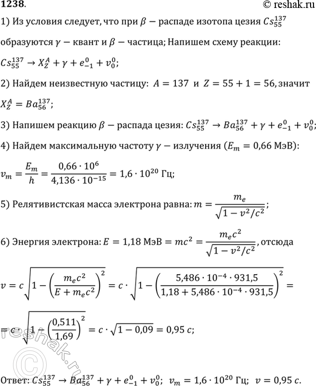
Решение #2
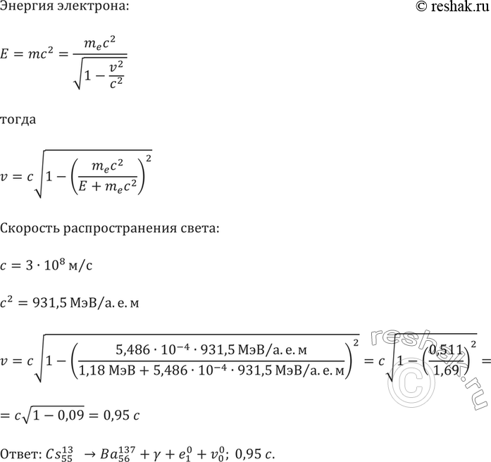
Решение #3

Рассмотрим вариант решения задания из учебника Рымкевич 10-11 класс, Дрофа:
В установках для у-облучения в сельском хозяйстве используется b-радиоактивныи изотоп цезия 137Cs. Написать реакцию b-распада. Найти максимальную частоту у-излучения, если наибольшая энергия у-квантов равна 0,66 МэВ. Вычислить релятивистскую скорость b-частиц, если их энергия 1,18 МэВ.
*размещая тексты в комментариях ниже, вы автоматически соглашаетесь с пользовательским соглашением