№1239 ГДЗ Рымкевич 10-11 класс (Физика)
Решение #1
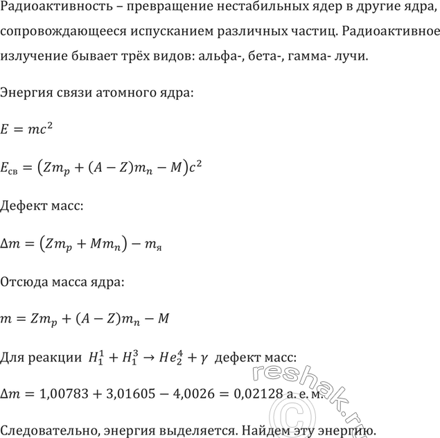
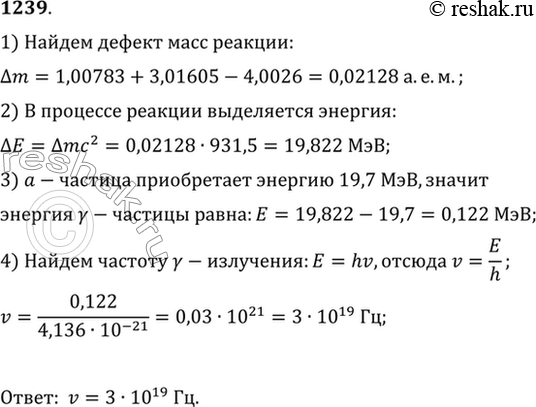
Решение #2
Решение #3

Рассмотрим вариант решения задания из учебника Рымкевич 10-11 класс, Дрофа:
п»ї
*размещая тексты в комментариях ниже, вы автоматически соглашаетесь с пользовательским соглашением