№1243 ГДЗ Рымкевич 10-11 класс (Физика)
Решение #1
Решение #2
Решение #3

Рассмотрим вариант решения задания из учебника Рымкевич 10-11 класс, Дрофа:
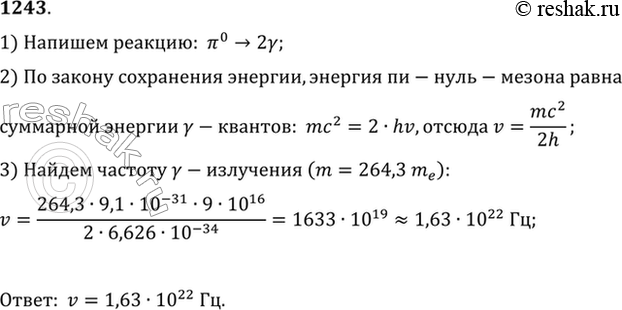
Элементарная частица пи-нуль-мезон (п°) распадается на два у-кванта. Найти частоту у-излучения, если масса покоя этой частицы равна 264,3 массы электрона.
*размещая тексты в комментариях ниже, вы автоматически соглашаетесь с пользовательским соглашением