№143 ГДЗ Рымкевич 10-11 класс (Физика)
Решение #1
Решение #2

Рассмотрим вариант решения задания из учебника Рымкевич 10-11 класс, Дрофа:
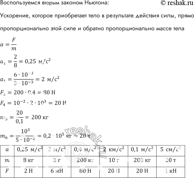
Заполнить таблицу, где а ускорение, которое приобретает тело массой m под действием силы F.
*размещая тексты в комментариях ниже, вы автоматически соглашаетесь с пользовательским соглашением