№145 ГДЗ Рымкевич 10-11 класс (Физика)
Решение #1
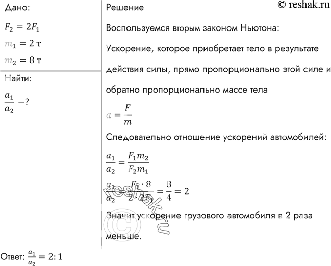
Решение #2
Решение #3

Рассмотрим вариант решения задания из учебника Рымкевич 10-11 класс, Дрофа:
Масса легкового автомобиля равна 2 т, а грузового 8 т. Сравнить ускорения автомобилей, если сила тяги грузового автомобиля в 2 раза больше, чем легкового.
*размещая тексты в комментариях ниже, вы автоматически соглашаетесь с пользовательским соглашением