№181 ГДЗ Рымкевич 10-11 класс (Физика)
Решение #1
Решение #2
Решение #3

Рассмотрим вариант решения задания из учебника Рымкевич 10-11 класс, Дрофа:
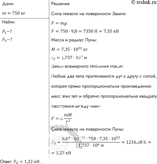
В 1970 г. советский космический аппарат «Луноход-1» массой 750 кг достиг поверхности Луны. Найти силу тяжести, действующую на аппарат на поверхности Земли и на поверхности Луны.
*размещая тексты в комментариях ниже, вы автоматически соглашаетесь с пользовательским соглашением