№199 ГДЗ Рымкевич 10-11 класс (Физика)
Решение #1
Решение #2
Решение #3

Рассмотрим вариант решения задания из учебника Рымкевич 10-11 класс, Дрофа:
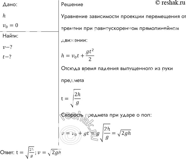
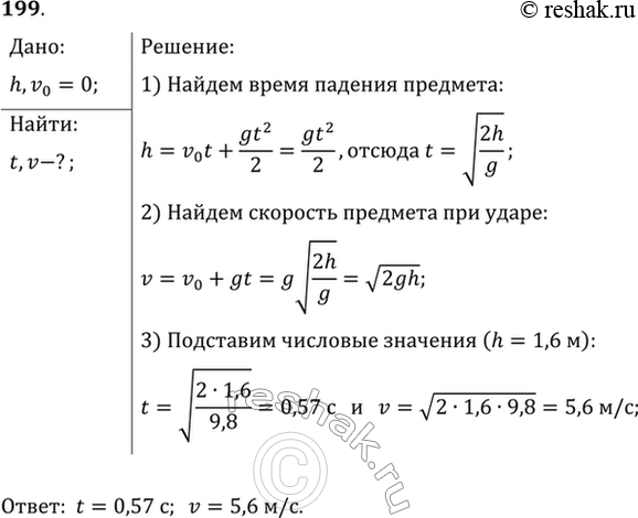
Измерьте (или приблизительно оцените) расстояние от вытянутой горизонтально руки до пола. Вычислите время падения выпущенного из руки предмета и его скорость при ударе о пол.
*размещая тексты в комментариях ниже, вы автоматически соглашаетесь с пользовательским соглашением