№211 ГДЗ Рымкевич 10-11 класс (Физика)
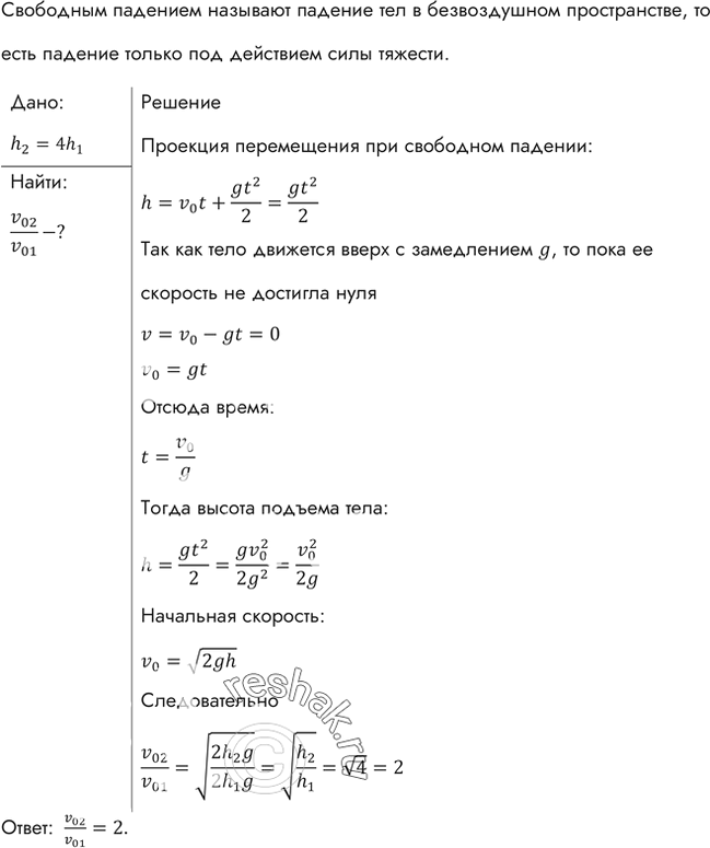
Решение #1
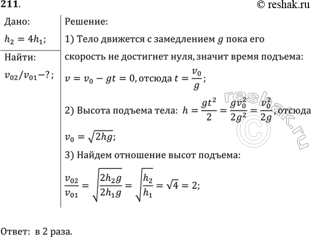
Решение #2
Решение #3

Рассмотрим вариант решения задания из учебника Рымкевич 10-11 класс, Дрофа:
Во сколько раз надо увеличить начальную скорость брошенного вертикально вверх тела, чтобы высота подъема увеличилась в 4 раза?
*размещая тексты в комментариях ниже, вы автоматически соглашаетесь с пользовательским соглашением