№216 ГДЗ Рымкевич 10-11 класс (Физика)
Решение #1
Решение #2
Решение #3

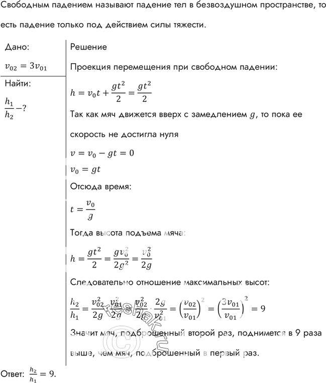
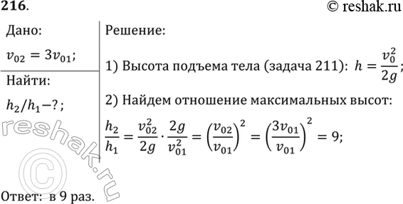
Рассмотрим вариант решения задания из учебника Рымкевич 10-11 класс, Дрофа:
Мяч был брошен вертикально вверх дважды. Второй раз ему сообщили скорость, в 3 раза большую, чем в первый раз. Во сколько раз выше поднимается мяч при втором бросании?
*размещая тексты в комментариях ниже, вы автоматически соглашаетесь с пользовательским соглашением