№236 ГДЗ Рымкевич 10-11 класс (Физика)
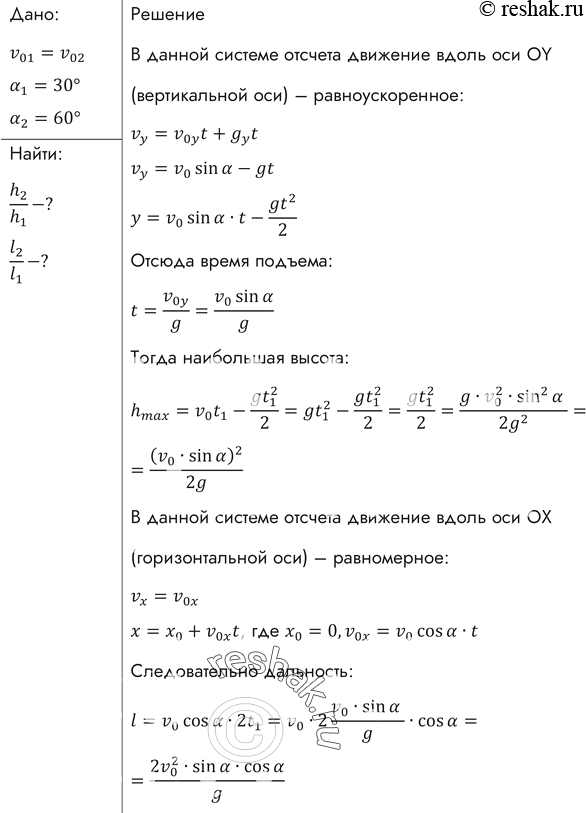
Решение #1
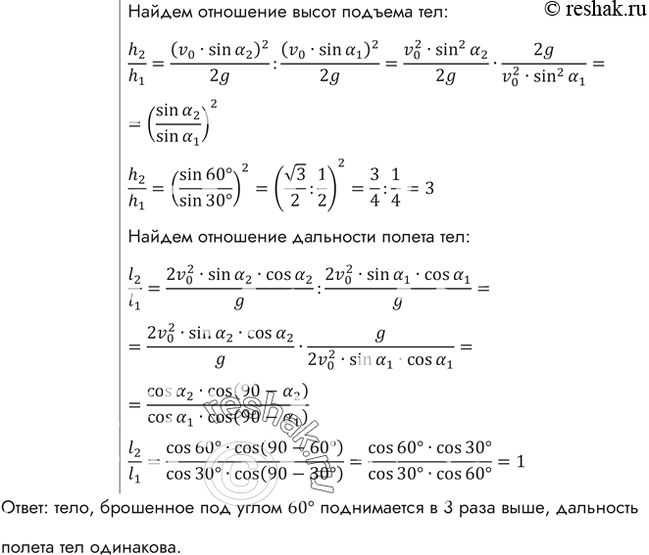
Решение #2

Рассмотрим вариант решения задания из учебника Рымкевич 10-11 класс, Дрофа:
Как и во сколько раз отличаются друг от друга высоты подъема и дальности полета двух тел, брошенных под углами 30 и 60° с одинаковыми (по модулю) скоростями?
*размещая тексты в комментариях ниже, вы автоматически соглашаетесь с пользовательским соглашением