№252 ГДЗ Рымкевич 10-11 класс (Физика)
Решение #1
Решение #2
Решение #3

Рассмотрим вариант решения задания из учебника Рымкевич 10-11 класс, Дрофа:
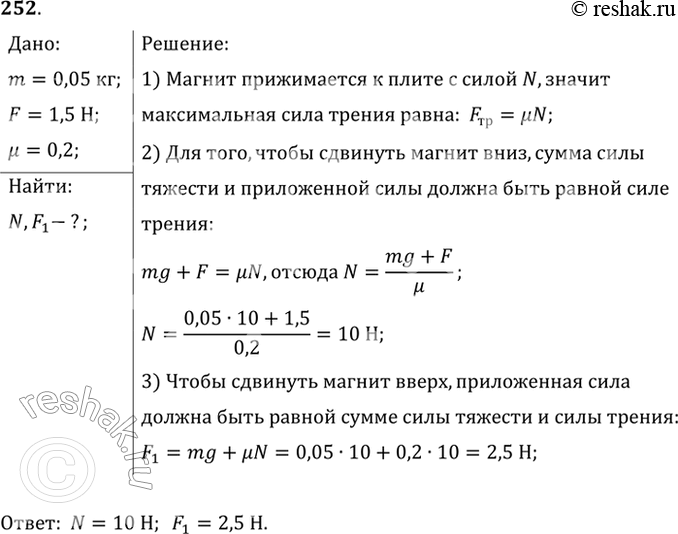
Стальной магнит массой 50 г прилип к вертикальной стальной плите. Для скольжения магнита вниз прикладывают силу 1,5 Н. С какой силой магнит прижимается к плите? Какую силу надо приложить, чтобы перемещать магнит вертикально вверх, если коэффициент трения равен 0,2?
*размещая тексты в комментариях ниже, вы автоматически соглашаетесь с пользовательским соглашением