№281 ГДЗ Рымкевич 10-11 класс (Физика)
Решение #1
Решение #2
Решение #3

Рассмотрим вариант решения задания из учебника Рымкевич 10-11 класс, Дрофа:
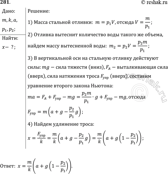
Стальную отливку массой т поднимают из воды при помощи троса, жесткость которого равна k, с ускорением а. Плотность стали р1, плотность воды р2. Найти удлинение х троса. Силой сопротивления воды пренебречь.
*размещая тексты в комментариях ниже, вы автоматически соглашаетесь с пользовательским соглашением