№312 ГДЗ Рымкевич 10-11 класс (Физика)
Решение #1
Решение #2
Решение #3

Рассмотрим вариант решения задания из учебника Рымкевич 10-11 класс, Дрофа:
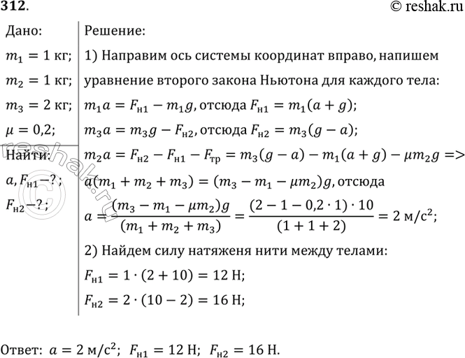
С каким ускорением а движется система, изображенная на рисунке 43, если m = 1 кг и коэффициент трения u = 0,2? Какова сила натяжения нити FHl, связывающей тела I и II, и сила натяжения нити FH2, связывающей тела II и III?
*размещая тексты в комментариях ниже, вы автоматически соглашаетесь с пользовательским соглашением