№341 ГДЗ Рымкевич 10-11 класс (Физика)
Решение #1
Решение #2
Решение #3

Рассмотрим вариант решения задания из учебника Рымкевич 10-11 класс, Дрофа:
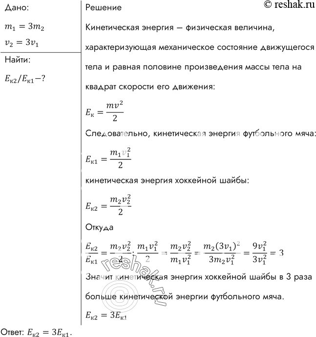
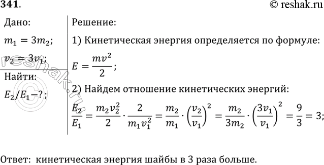
Масса футбольного мяча в 3 раза больше, а скорость в 3 раза меньше хоккейной шайбы. Сравнить их кинетические энергии.
*размещая тексты в комментариях ниже, вы автоматически соглашаетесь с пользовательским соглашением