№36 ГДЗ Рымкевич 10-11 класс (Физика)
Решение #1
Решение #2
Решение #3

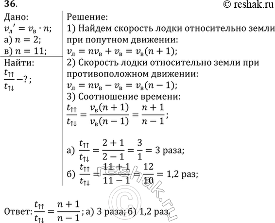
Рассмотрим вариант решения задания из учебника Рымкевич 10-11 класс, Дрофа:
Скорость движения лодки относительно воды в п раз больше скорости течения реки. Во сколько раз больше времени занимает поездка на лодке между двумя пунктами против течения, чем по течению? Решить задачу для значений п = 2 и п = 11.
*размещая тексты в комментариях ниже, вы автоматически соглашаетесь с пользовательским соглашением