№403 ГДЗ Рымкевич 10-11 класс (Физика)
Решение #1
Решение #2
Решение #3

Рассмотрим вариант решения задания из учебника Рымкевич 10-11 класс, Дрофа:
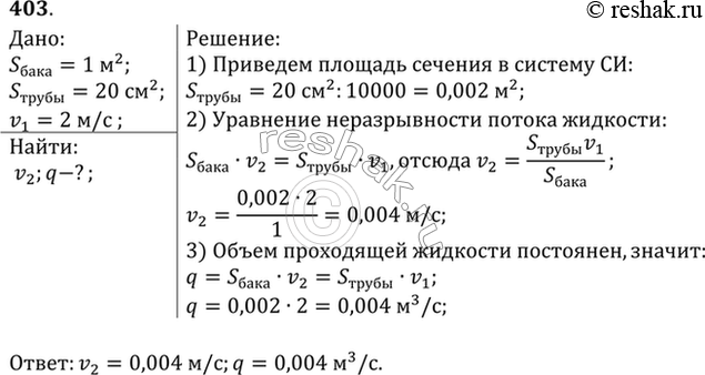
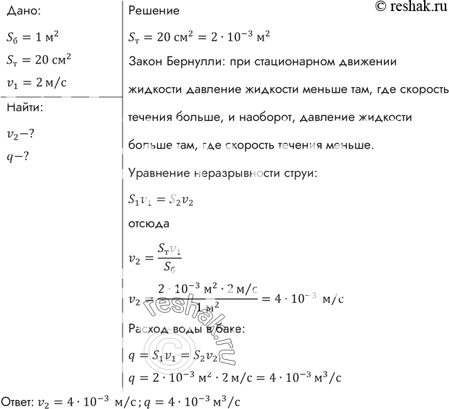
С какой скоростью понижается уровень воды в баке, площадь сечения которого 1м2, если скорость течения воды в отводящей трубе сечением 20 см2 равна 2 м/с? Каков расход воды в баке?
*размещая тексты в комментариях ниже, вы автоматически соглашаетесь с пользовательским соглашением