№416 ГДЗ Рымкевич 10-11 класс (Физика)
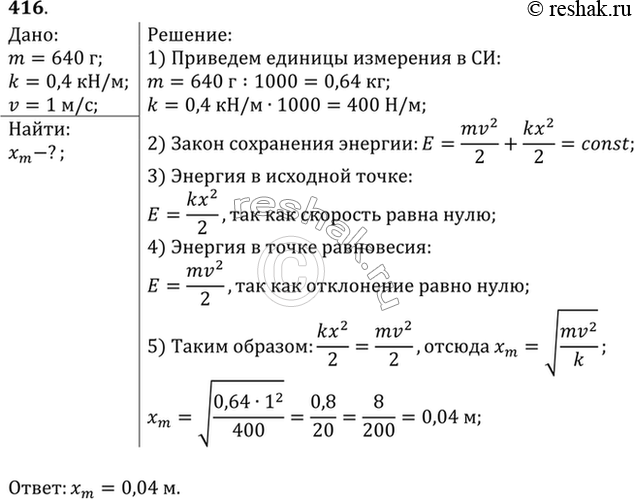
Решение #1
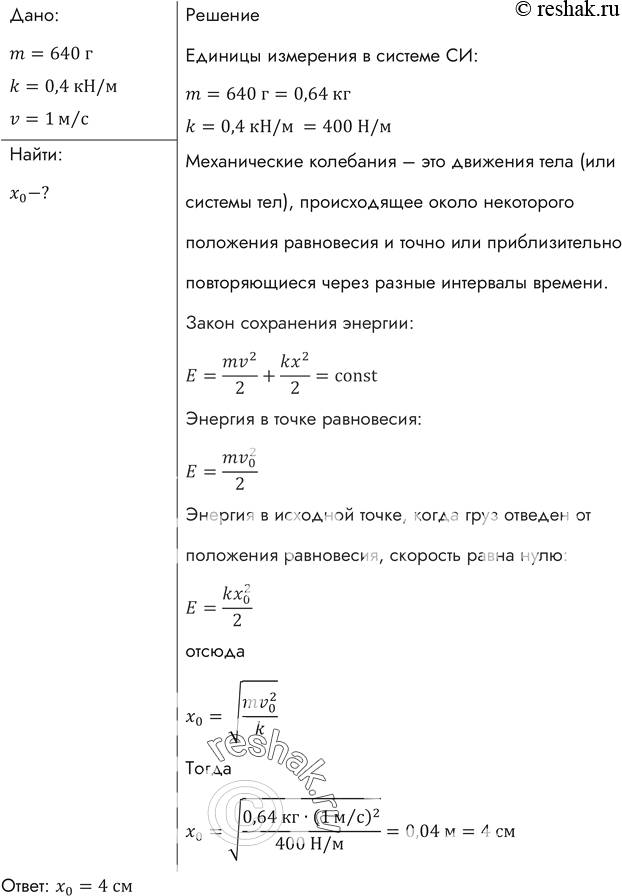
Решение #2
Решение #3

Рассмотрим вариант решения задания из учебника Рымкевич 10-11 класс, Дрофа:
На какое расстояние надо отвести от положения равновесия груз массой 640 г, закрепленный на пружине жесткостью 0,4 кН/м, чтобы он проходил положение равновесия со скоростью 1 м/с?
*размещая тексты в комментариях ниже, вы автоматически соглашаетесь с пользовательским соглашением