№472 ГДЗ Рымкевич 10-11 класс (Физика)
Решение #1
Решение #2
Решение #3

Рассмотрим вариант решения задания из учебника Рымкевич 10-11 класс, Дрофа:
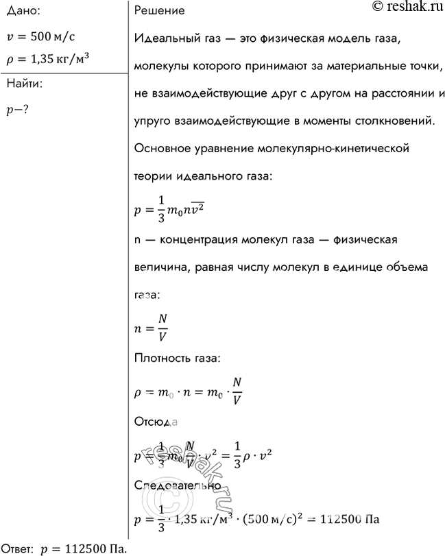
Каково давление газа, если средняя квадратичная скорость его молекул 500 м/с, а его плотность 1,35 кг/м3?
*размещая тексты в комментариях ниже, вы автоматически соглашаетесь с пользовательским соглашением