№474 ГДЗ Рымкевич 10-11 класс (Физика)
Решение #1
Решение #2
Решение #3

Рассмотрим вариант решения задания из учебника Рымкевич 10-11 класс, Дрофа:
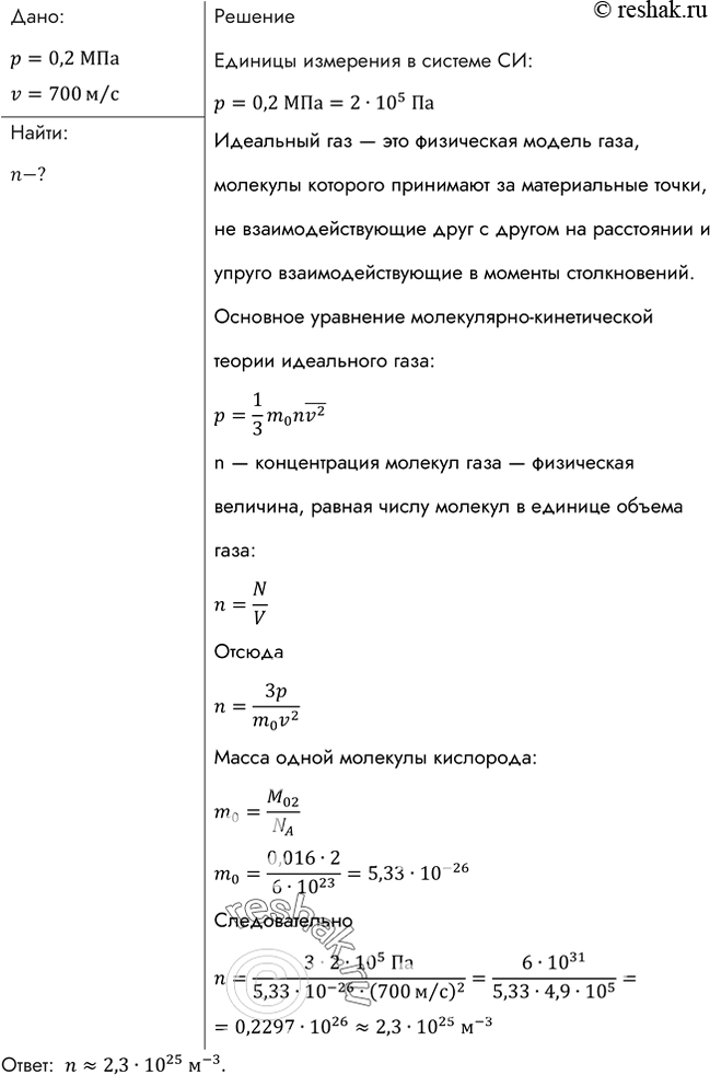
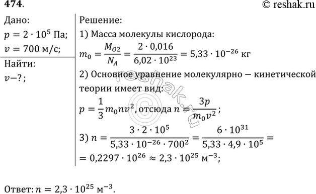
Найти концентрацию молекул кислорода, если при давлении 0,2 МПа средняя квадратичная скорость его молекул равна 700 м/с.
*размещая тексты в комментариях ниже, вы автоматически соглашаетесь с пользовательским соглашением