№519 ГДЗ Рымкевич 10-11 класс (Физика)
Решение #1
Решение #2
Решение #3

Рассмотрим вариант решения задания из учебника Рымкевич 10-11 класс, Дрофа:
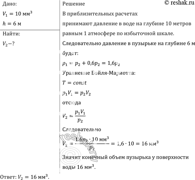
Пузырек воздуха всплывает со дна водоема. На глубине 6 м он имел объем 10 мм3. Найти объем пузырька у поверхности воды.
*размещая тексты в комментариях ниже, вы автоматически соглашаетесь с пользовательским соглашением