№525 ГДЗ Рымкевич 10-11 класс (Физика)
Решение #1
Решение #2

Рассмотрим вариант решения задания из учебника Рымкевич 10-11 класс, Дрофа:
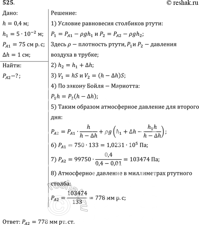
Запаянную с одного конца трубку опустили открытым концом в сосуд с ртутью (рис. 59). При этом ртуть в трубке поднялась на 5 см выше ее уровня в сосуде и высота столба воздуха над ртутью оказалась равной 40 см. Атмосферное давление было 75 см рт. ст. На следующий день оказалось, что уровень ртути в трубке повысился на 1 см. Каким было атмосферное давление на следующий день? Диаметр сосуда много больше диаметра трубки.
*размещая тексты в комментариях ниже, вы автоматически соглашаетесь с пользовательским соглашением