№531 ГДЗ Рымкевич 10-11 класс (Физика)
Решение #1
Решение #2
Решение #3

Рассмотрим вариант решения задания из учебника Рымкевич 10-11 класс, Дрофа:
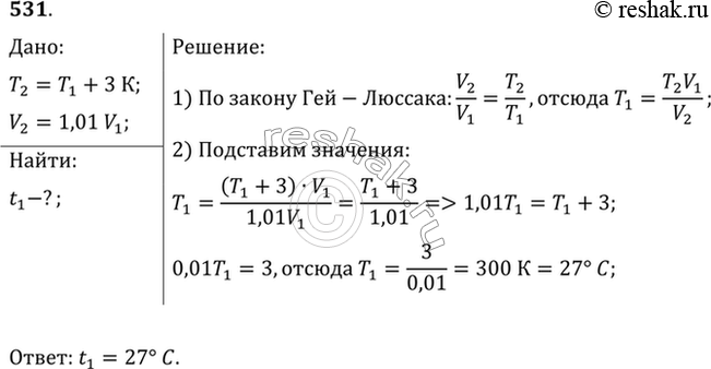
Какова была начальная температура воздуха, если при нагревании его на 3 К объем увеличился на 1% от первоначального?
*размещая тексты в комментариях ниже, вы автоматически соглашаетесь с пользовательским соглашением