№569 ГДЗ Рымкевич 10-11 класс (Физика)
Решение #1
Решение #2
Решение #3

Рассмотрим вариант решения задания из учебника Рымкевич 10-11 класс, Дрофа:
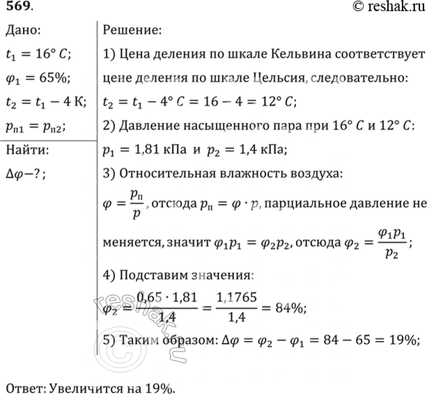
Относительная влажность в комнате при температуре 16 °С составляет 65%. Как изменится она при понижении температуры воздуха на 4 К, если парциальное давление водяного пара останется прежним?
*размещая тексты в комментариях ниже, вы автоматически соглашаетесь с пользовательским соглашением