№596 ГДЗ Рымкевич 10-11 класс (Физика)
Решение #1
Решение #2
Решение #3

Рассмотрим вариант решения задания из учебника Рымкевич 10-11 класс, Дрофа:
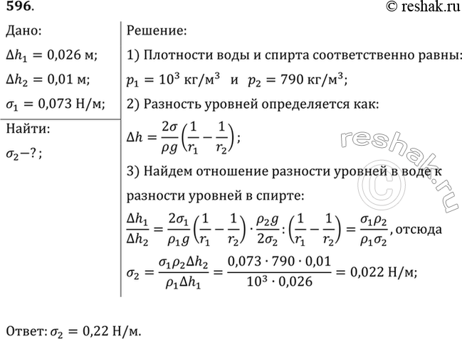
В двух капиллярных трубках разного диаметра, опущенных в воду, установилась разность уровней 2,6см. При опускании этих же трубок в спирт разность уровней оказалась 1 см. Зная коэффициент поверхностного натяжения воды, найти коэффициент поверхностного натяжения спирта.
*размещая тексты в комментариях ниже, вы автоматически соглашаетесь с пользовательским соглашением