№639 ГДЗ Рымкевич 10-11 класс (Физика)
Решение #1
Решение #2
Решение #3

Рассмотрим вариант решения задания из учебника Рымкевич 10-11 класс, Дрофа:
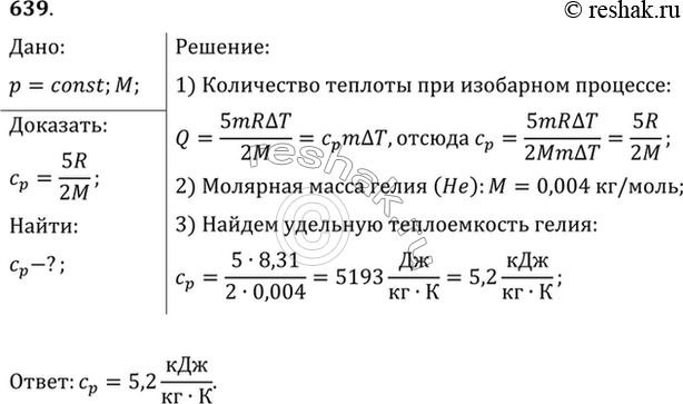
Доказать, что при постоянном давлении удельная теплоемкость одноатомного газа, молярная масса которого М, находится по формуле Cр=5R/2M. Найти удельную теплоемкость гелия при постоянном давлении.
*размещая тексты в комментариях ниже, вы автоматически соглашаетесь с пользовательским соглашением